
公告
| 1月份15个牙科器械产品获批注册上市
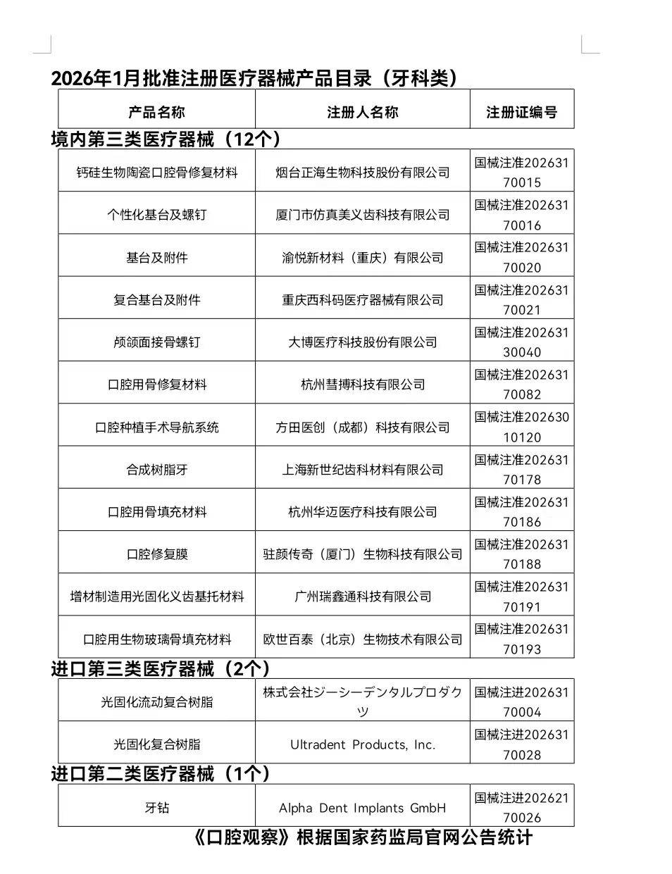
2026年1月,国家药监局共批准注册医疗器械产品292个,其中牙科类一共15个(境内第三类医疗器械12个、进口第三类医疗器械2个、进口第二类医疗器械1个)。

资本
| 国瓷材料拟8.16亿元收购澳大利亚上市公司
国瓷材料2月27日晚公告,为满足公司的发展战略与国际化业务规划的需求,公司拟以8.16亿元收购澳大利亚上市公司SDILimited(简称“SDI”)及其下属公司100.00%的股权。
SDI是澳大利亚专业牙科材料领域的领先制造商及全球分销商。公司主营研发、生产并销售各类修复性牙科产品,目标客户为临床端用户,产品包括美学修复类材料(复合树脂、粘接剂、水门汀等)、专业牙齿美白类材料、银汞合金类材料及配套专用辅助设备。目标公司所有产品均在澳大利亚维多利亚州生产,并销往全球100多个国家和地区。
国瓷材料表示,本次对外投资,一方面可以扩充产品线,形成新的利润增长点,另一方面有利于实施公司全球化战略发展目标,契合公司口腔业务的国际化、多元化、品牌化战略。据上海证券报·中国证券网
| 爱迪特战略投资央山医疗Pre-A+轮
爱迪特获悉,公司以产业战略投资人身份完成对上海央山医疗科技有限公司(以下简称“央山医疗”)Pre-A+轮战略投资。此次投资有望实现爱迪特产业资本优势与央山医疗科技实力的联动,推进“材料+设备+服务”的全链条构建,助力国内齿科行业向精准化、智能化、数字化转型升级。
爱迪特相关负责人表示,此次爱迪特与央山医疗的战略携手,实现了产业资源与科技研发能力的优势互补、协同共赢,将从渠道、技术等多方面推动齿科数字化生态的全面升级。据上海证券报
|正雅齿科启动IPO辅导
证监会网站披露,浙江正雅齿科股份有限公司于2026年2月25日在浙江证监局办理辅导备案登记,拟首次公开发行股票并上市,辅导券商为中信建投证券。辅导备案报告显示,公司创始人姚峻峰直接持有公司20.91%股权,并通过诺敦医疗间接持有公司9.07%的股份,同时通过天津雅善管理咨询合伙企业(有限合伙)间接持有公司3.49%的股份,通过天津雅亿管理咨询合伙企业(有限合伙)间接持有公司2.57%股权,通过天津雅而管理咨询合伙企业(有限合伙)间接持有公司1.30%股权,通过天津雅偲管理咨询合伙企业(有限合伙)间接持有公司1.24%股权,通过天津雅吾管理咨询合伙企业(有限合伙)间接持有公司0.99%股权,合计持有公司39.57%的股份,为公司的控股股东、实际控制人。据界面新闻
资讯
| 深圳医保报销牙科治疗项目, 部分项目报销比例最高可达75%
据深圳卫健委消息,在深圳,治疗性质的牙科项目可使用医保报销,涵盖补牙、根管治疗、拔牙及牙周病治疗等,报销比例根据医疗机构级别最高可达75%。非治疗性美容项目则需自费。根据规定,可使用医保报销的看牙项目均属治疗性质,具体包括:补牙(含材料与治疗费)、根管治疗、因疾病需要的拔牙手术(如智齿拔除),以及牙周病、牙龈炎的相关基础治疗(如刮治)。非疾病治疗性质的牙科项目不在医保报销范围内,主要包括:牙齿美白、牙齿贴面等美容项目;镶牙、种植牙等修复项目;牙齿矫正项目;以及日常洗牙等清洁维护项目。
关于报销比例,参保人在选定的普通门诊统筹定点医疗机构就医,普通门诊基本医疗费用由统筹基金按规定支付。具体比例为:三级医疗机构报销55%,二级医疗机构报销65%,一级及以下医疗机构报销75%。退休人员及60周岁及以上居民,报销比例在上述基础上再提高5%。需注意,普通门诊统筹基金设有年度支付限额,超额部分由参保人承担。据深圳卫健委
| 口腔文化展再度走进华南国际口腔展
年年“物”相似,岁岁“器”不同。由中国大众文化学会口腔文化专委会、华南国际口腔展组委会、世界口腔器材博物馆、《口腔观察》新媒体联合推出的“2026口腔文化工程主题公益巡展(广州站)”将于3月3日再度登陆华南国际口腔展。

本次展览主题是“穿越与回响:美国100年前牙科诊所场景展”。本次主题展生动再现上世纪20年代美国牙科标准化诊疗空间,绽放牙科工业与医疗技术的时代繁花;标志性的浅绿色成为岁月长河里鲜明的牙科历史印记。透过历史的橱窗,在某个清晨或黄昏,你可看见百年前牙医们孜孜不倦的的身影,延续人类口腔医学的生生不息!据中国大众文化学会口腔文化专委会
| 郑强教授当选“中国牙匠之乡”五华县口腔医学会会长,受聘广东五华县口腔产业发展专家智库专家
日前,中国大众文化学会口腔文化专委会专家库专家、广东五华籍口腔医学专家、山西省口腔医学会副会长郑强教授当选五华县口腔医学会会长,并受聘广东五华县口腔产业发展专家库专家。



据悉,广东五华县系有名的“中国牙匠之乡”,目前五华从事牙科行业人士涉及16个乡镇,分布在全国各地,乃至新加坡、印尼、马来西亚等地,约20000家牙科诊所,1000家义齿加工厂,以及100多家医疗器械生产、经营企业。近年来致力于大力发展口腔产业。口腔观察
招聘
| 汕头大学医学院口腔医院长期招聘博士后、学科带头人及高层次人才
据健康广东消息,汕头大学医学院口腔医院(884301)现面向社会长期招聘博士后、学科带头人及高层次人才,以加强学科建设,推动医院(884301)高质量发展。该医院(884301)是集医疗、教学、科研、预防保健于一体的公立口腔专科机构,致力于打造粤东区域口腔医疗中心。成立于2018年,由李嘉诚基金会捐资兴建,是汕头大学医学院口腔教学及实践基地、全国儿童早期矫治规范化诊疗项目建设单位等多项国家级及省级基地。
招聘岗位与条件
本次招聘岗位包括博士后、学科带头人和高层次人才。
博士后招聘条件:年龄一般在35周岁及以下,获博士学位不超过3年或为应届博士毕业生,并需满足相应的科研业绩条件,具体分为普通型、临床师资型、基础师资型和创新型四类。
学科带头人招聘条件:年龄不超过50周岁,需取得口腔医学专业副高及以上职称,具有三甲医院(884301)工作经历,擅长特定专科,并具备较强的科研与教学能力。
高层次人才招聘条件:年龄原则上不超过35周岁,需具有博士学位及相关执业资格,并满足特定的科研业绩要求。
福利待遇
博士后:在站2年间,年薪根据类型从36万元至60万元起,享受科研启动经费、租房补贴及省市人才补助。
学科带头人与高层次人才:可纳入事业单位编制,享受科研启动经费、配套支持及省市人才补助。
报名方式招聘长期有效,招满即止。应聘者需将报名表、身份证、学历学位证、资格证书及科研清单等材料扫描后,发送至邮箱sykqrsk@163.com,邮件需注明应聘岗位、姓名、学历及毕业院校。据健康广东
声明:《口腔内参》系口腔观察新媒体在行业首创的口腔行业资讯品牌栏目。荟萃一周最有价值的口腔要闻,每周一精彩呈现,为口腔行业从业者提供决策参考。1、本文内容整理自媒体及网络,文中观点和数据不代表《口腔观察》观点,引用内容及图片版权归原所有者。2、凡转载《口腔观察》及《口腔内参》内容请标明转载自《口腔观察》出处。

微信扫一扫打赏