
文| 《口腔观察》小满
导 读
《口腔观察》根据国家药监局官网发布的信息梳理统计,2025年全年(1月至12月)国家药品监督管理局共批准注册医疗器械产品(牙科类)303个,其中境内第三类医疗器械214个,进口第三类医疗器械44个,进口第二类医疗器械44个),港澳台医疗器械1个,进口类占比达29%。
各类新产品鱼贯涌入口腔医疗市场,为行业带来竞争同时也带来更多活力、医生和患者的更多选择。更从中窥视行业发展的一些热点和风向。
品类:种植牙相关产品超过56%
数据显示,种植牙集采及人口老龄化,口腔健康意识的提升,市场的强劲需求带动了整个种植牙产业链产品的竞相研发投入上市。
2025年全年获批上市牙科器械产品中,一共涉及种植牙类医疗器械产品达171个(境内136个,进口34个,港澳台1个),占比超56%。涉类产品中,包括诸如牙科种植体及系统、个性化基台及螺钉、可切削基台柱、牙种植体附件、牙科种植软件、口腔种植手术导航设备等等。
这一数据无疑证明,中国种植牙市场持续看好,许多口腔医疗器械企业持续加码押宝口腔种植赛道,当然行业竞争也愈发激烈。据了解,自种植牙集采新政以来,截至目前全国已植入超过1000万颗种植体。
国际种植类产品在中口腔医疗采政策后,中国本土化生产也成为一大趋势,以士卓曼(上海)医疗器械有限公司为例,2025年一共获批种植类产品12个。而另一全球牙科巨头盈纬达中国智造基地投资10亿元于去年7月落户苏州,新增旗下诺保科种植体产线,实现核心产品的首次在华生产,打造集采产品核心供应基地。
区域:江苏牙科产品上市数量位居前茅
2025年全年获批上市产品中,以区域观察看,江苏省领跑中国牙科器械产品上市数量前列。
包括苏州迪捷欧医疗器械有限公司、卓阮医疗科技(苏州)有限公司、常州瑞钛克医疗器械有限公司、江苏多美客生物科技有限公司、西岭(镇江)医疗科技有限公司、山八齿材工业(常熟)有限公司、常州登达适医疗科技有限公司、诺一迈尔(苏州)医学科技有限公司、江苏威拉里新材料科技有限公司、跃美生物科技(苏州)有限公司、皓圣(江苏)医疗科技有限公司、安锐医疗科技(苏州)有限公司、苏州植美生物科技有限公司、扬州千真汇义齿有限公司、镇江柯虹医疗器械有限公司、苏州郎和医疗器械科技有限公司、江苏和创医疗科技有限公司、苏州微创畅行机器人有限公司、德克森医疗科技(江苏无锡)有限公司、常州华森医疗科技器械股份有限公司、常州博恩中鼎医疗科技有限公司、苏州速迈医学科技股份有限公司22家企业。江苏近年来涌现“长三角牙谷、东方牙谷”两大口腔器械产业集群,其产业实力委实不可小觑。
其次是广东省、浙江省的产品上市数量紧随其后。这个视角表明,得天独厚的加工制造区域长三角、珠三角依然领跑中国口腔医疗器械产业智造前沿。
进口:约29%占比逐鹿中国市场
2025年全年一共有88个进口器械产品获批在中国上市销售,占比达29%。这足以证明,中国牙科市场依然是国外牙科品牌竞逐的重要场域。
数据统计显示,本年度进口上市的牙科产品涵盖牙科种植体系统、合成树脂牙、牙齿漂白贴、口腔数字印模仪、基台系统、口腔用骨填充材料、牙科手机、口腔麻醉助推仪、牙科综合治疗机、牙科脱敏剂等等牙科器械全产业链各类不同品牌产品。
国内牙科厂商加大研发力度,新品不断投放市场,但同质化的种植类产品竞争激烈。国外牙科品牌持续押宝中国,与国产品牌展开竞逐,共同推高中国牙科市场的繁荣。
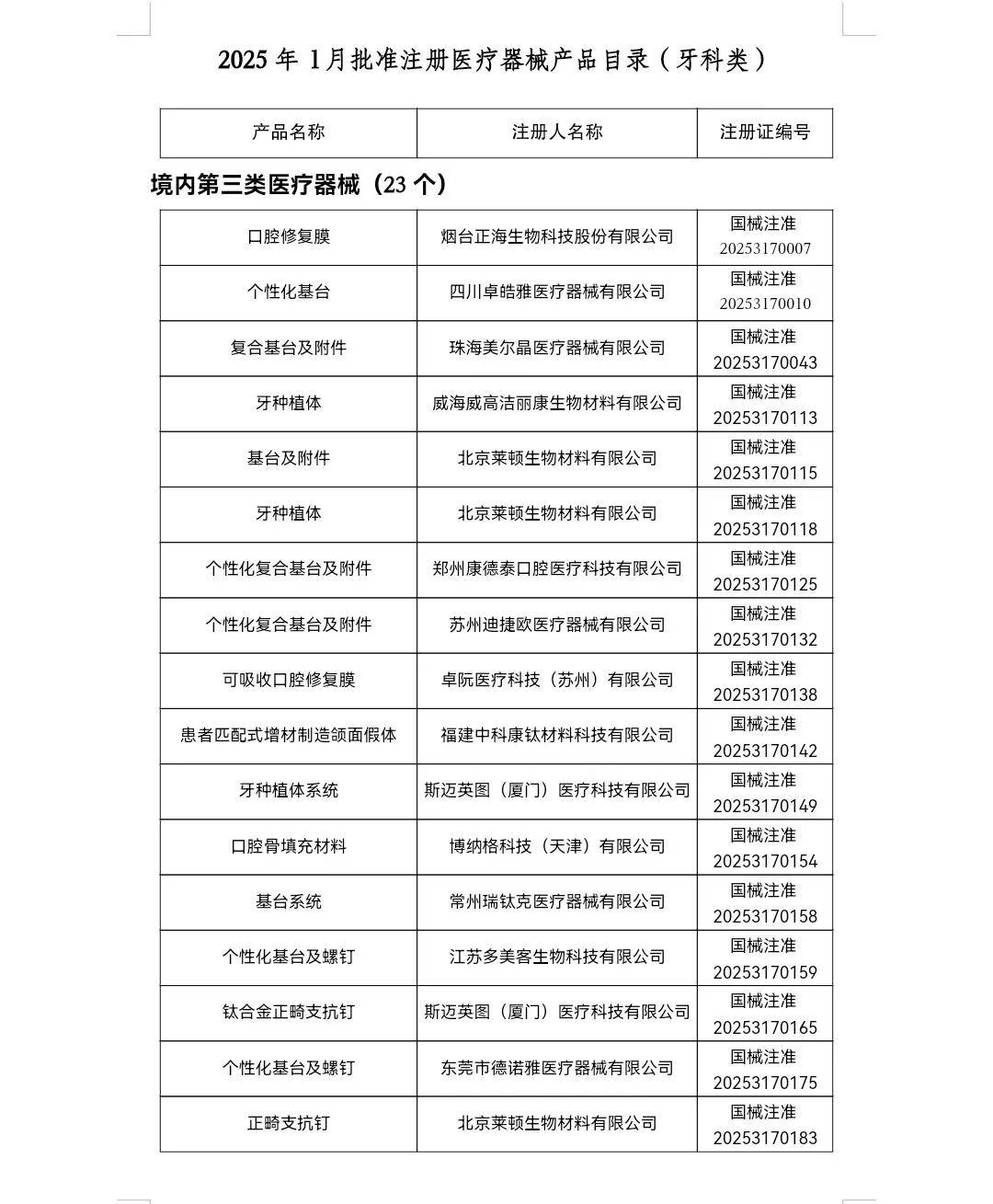
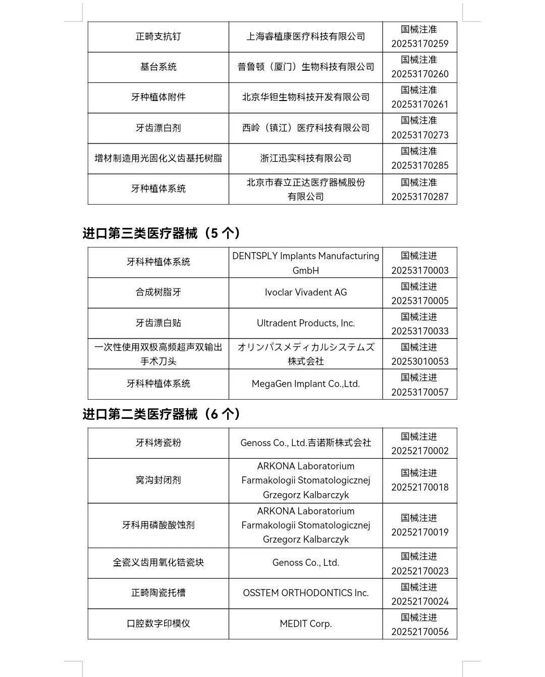
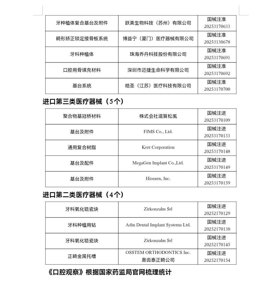
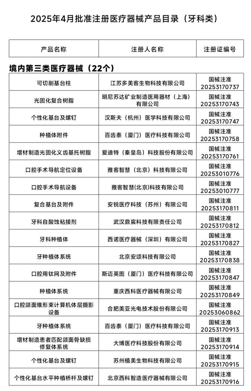
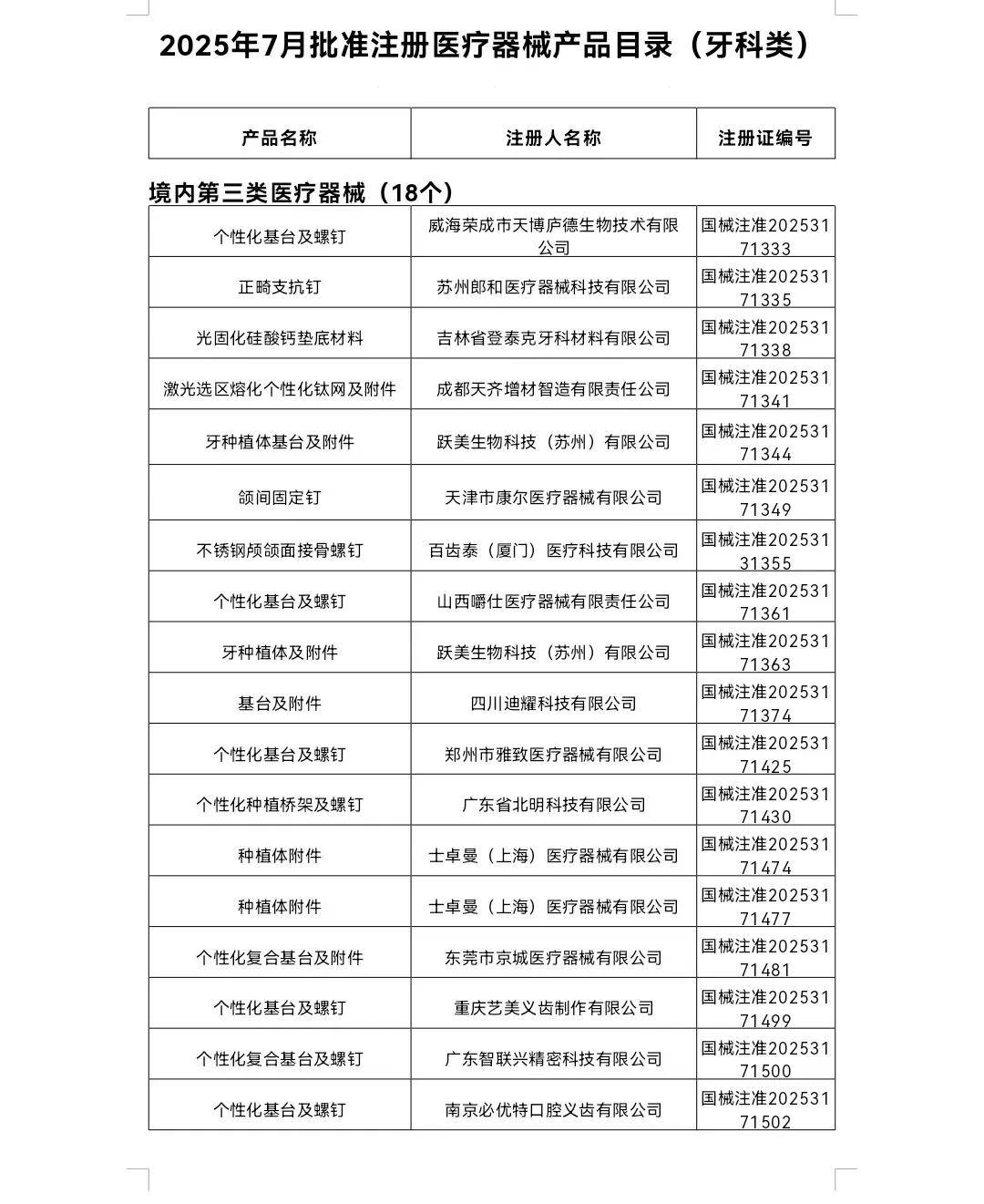
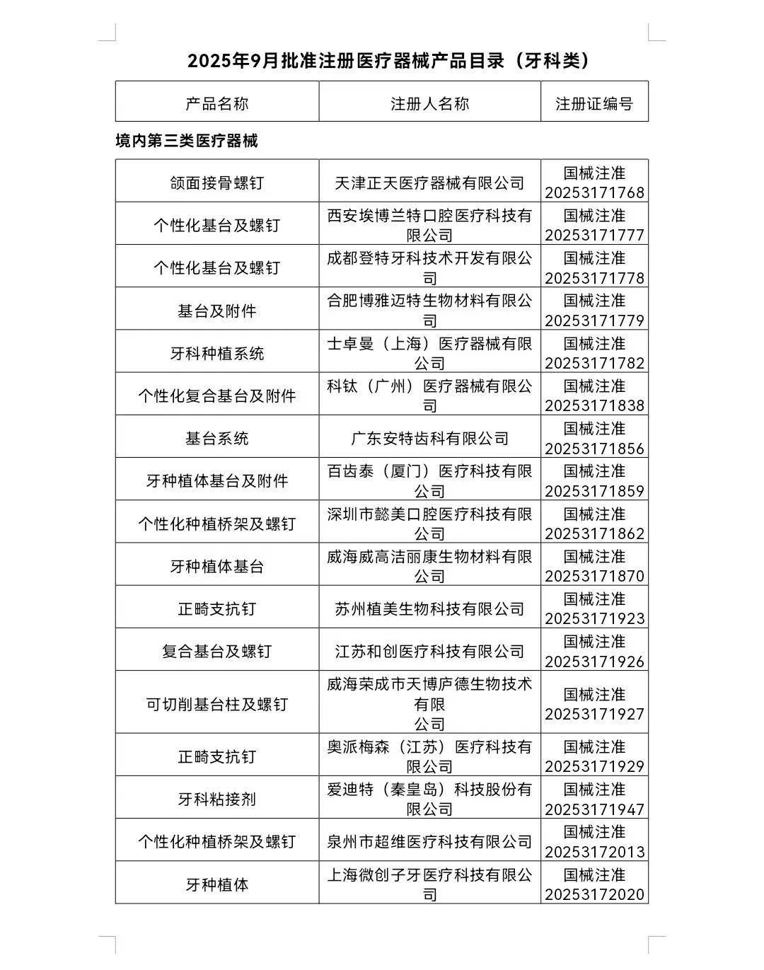
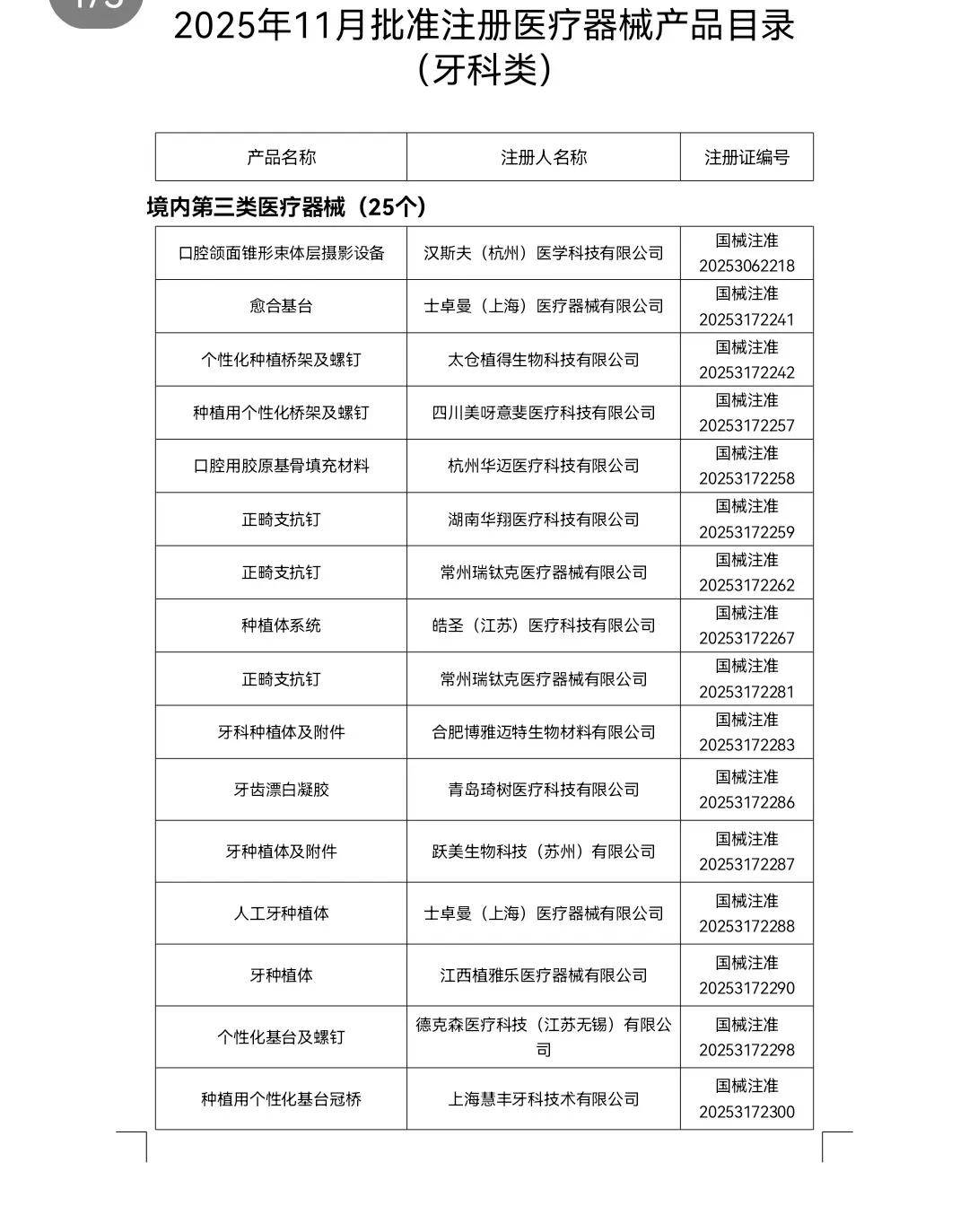
附:2025年批准注册医疗器械产品目录(牙科类)
(《口腔观察》根据国家药品监督管理公告数据统计)






















微信扫一扫打赏