
公告
| 3月,29个牙科器械新产品获批上市
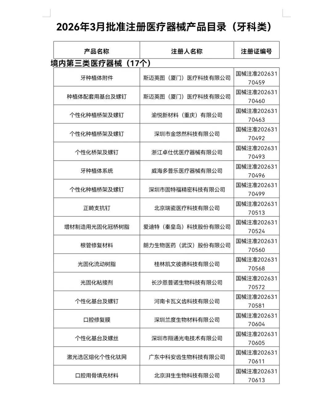
2026年3月,国家药监局共批准注册医疗器械产品272个。《口腔观察》根据该公告统计,其中牙科类一共29个(境内第三类医疗器械注册17个,境外第三类医疗器械注册8个,境外第二类医疗器械注册4个)。


资讯
| 美亚光电&华西口腔医院联合成果发布会举行
2026年4月9日西部国际口腔展上,中国高端口腔影像领军品牌美亚光电与四川大学华西口腔医院联合举办成果发布会暨口腔影像智能体学术大会。美亚光电销售负责人岳磊、四川大学华西口腔医院于海洋教授代表双方分别致辞。

据介绍,早在多年前,华西口腔便前瞻布局智慧诊疗领域,依托深厚临床积淀与顶尖科研团队,于 2024 年联合美亚光电成功获批 “口腔疾病智慧诊疗四川省工程研究中心”。口腔影像智能体、口腔全景影像“质控—诊断—报告”一体化平台以及 “髓易诊”AI 辅助诊断模块是该中心深耕智慧诊疗领域的核心代表性成果。
学术环节,四川大学华西口腔医院医学影像科主任、硕士生导师游梦教授,口腔预防科副主任医师、口腔临床医学博士程立,牙体牙髓病科主任医师、副教授汪成林,分别围绕口腔影像智能体在华西口腔的临床落地应用,带来主题分享。美亚光电产品总监邵宏伟博士在会上发布了 “口腔影像智能体矩阵”—口腔影像智能体(美亚影擎)、口内扫描智能体、3D 显微智能体及经营管理智能体(美亚美牙)。
针对此次发布会,美亚光电销售负责人岳磊表示,未来将继续携手华西口腔共同推进口腔影像技术标准化建设,以数字化解决方案助力健康中国战略落地。(点击蓝色字体了解详情 美亚光电与华西口腔联合 AI 成果重磅发布,中国口腔迈入 “影像智能体” 时代 | 行业关注) 口腔观察
| 海利生物拟整合口腔业务
4月16日,海利生物发布公告称,拟在江苏省常州市与邹春洋、谢守良合资设立二级子公司江苏海利口腔医疗管理有限公司(暂定名,以下简称“海利口腔”),作为未来对口腔连锁公司业务的管理平台公司。其中,海利生物控股子公司陕西瑞盛生物科技有限公司(以下简称“瑞盛生物”)将持股51%、邹春洋持股44%、谢守良持股5%,海利口腔将成为瑞盛生物控股子公司、公司二级子公司。
海利口腔设立完成后,并且在瑞盛生物收购扬州、常州7家口腔连锁公司完成工商过户后,海利口腔拟受让瑞盛生物、邹春洋、谢守良各自持有的扬州、常州7家口腔连锁公司合计100%股权。据北京商报
投融资
| 瑞士盖氏中国智造基地项目落地苏州工业园区
4月16日,深耕口腔再生医学领域的瑞士盖氏集团(Geistlich)在苏州工业园区(SIP)正式签约落地“瑞士盖氏中国智造基地项目”。苏州市代市长王维,苏州市委常委、苏州工业园区党工委书记沈觅,瑞士卢塞恩州副州长兼经济、基础设施和环境部部长法比安·彼得(Fabian Peter),盖氏中国总经理廖宁出席签约仪式。苏州工业园区投资促进局副局长卞毓春与盖氏集团首席财务官于尔根·罗特(Jürg Roth)代表双方签署正式协议。

这是拥有175年历史的瑞士企业盖氏集团首次在欧洲以外布局自有口腔生物材料品牌的生产制造基地,标志着部分产品正式在中国实现本土化生产,推动“瑞士品质”与“中国智造”深度融合,深度赋能医疗健康生态系统。
盖氏集团首席财务官于尔根·罗特在签约仪式上表示,此次投资是盖氏集团“在中国,为中国”战略的清晰体现,彰显了企业对中国的长期承诺。他对苏州工业园区的营商环境给予高度认可,并表达了对中国口腔市场未来发展的坚定信心,期待通过本地化生产为临床医生和患者提供更可及的高品质再生材料。据文汇报
| 投资8000万元,博纳格牙科生物材料生产基地落户天津武清
日前,天津市重点建设项目——博纳格牙科用生物材料生产基地建设项目在京津产业新城武清开发区正式开工。总部位于北京的博纳格集团,是专注口腔领域的国家级高新技术企业,构建起口腔软组织修复、硬组织修复、创面管理、口腔日常护理四大产品体系,形成成熟的口腔组织修复管理解决方案,技术实力与市场竞争力位居行业前列。

该项目占地19亩,总投资约8000万元,预计2027年一季度完工。项目定位为集研发、中试、规模化生产、学术交流于一体的高端口腔生物材料产业基地,将建设标准化生产车间、研发中心、质检中心及配套设施,首批规划建设骨粉、可吸收生物膜等5条生产线。据天津日报
| 首投1000万美元,百年齿科巨头义获嘉((ivoclar)自动化牙科器械生产线落户上海闵行
4月17日下午,义获嘉(ivoclar)集团与莘庄工业区正式签署项目合作协议,宣布一期投资1000万美元建设自动化牙科医疗器械生产线。该项目落地标志着这家全球牙科医疗器械领域的标杆企业首次将生产制造环节迁移至中国,闵行高端生物医药产业集群再添一枚重量级砝码。区委副书记、区长吴强,副区长张贤出席活动并见证签约。

总部位于列支敦士登的义获嘉集团成立于1923年,是全球领先的高品质牙科综合解决方案制造商,深耕牙科修复材料的研发、生产与销售。集团目前在全球拥有47家分公司及办事处,6大生产基地,产品畅销130多个国家。
据介绍,本次落地项目为生产制造类型,规划建设自动化牙科医疗器械生产线,一期投资额1000万美元,将开展牙科填充材料、粘接剂等产品的本土化生产,主要应用于牙齿直接修复、固定修复、活动修复及口腔预防、牙齿美容等牙科全领域。 据今日闵行官方微信
文化
| 口腔文化巡展再度出圈2026西部国际口腔展,全国数十位知名口腔专家站台助力推广口腔文化


由中国大众文化学会口腔文化专委会、西部国际口腔展组委会、世界口腔器材博物馆、《口腔观察》联合举办的2026口腔文化工程主题公益巡展暨穿越与回响——美国100年前牙科诊所场景展于2026年4月8日至11日亮相西部展。吸引参展观众热切体验和拍照留念,接受百年口腔工业文明的熏陶。
中华口腔医学会名誉会长周学东教授、资阳口腔职业学院院长万呼春教授、南京医科大学口腔医学院陈亚明教授等数十位全国知名口腔专家在展台前留影,助力推广口腔文化。










自2023年西部口腔展首开全国口腔展会先河举办口腔文化工程主题公益巡展以来,目前全国各大口腔展会均已引入口腔文化工程主题公益巡展项目。吸引了海内外专业参展观众的体验,为弘扬口腔医学人文精神、传播口腔文化搭建了专业公共体验平台。口腔观察 摄影/ 罗永雄
作品
| 《五一劳动节,牙医礼赞》(诗歌)

作者简介 /李海周
甘肃天水人,基层牙医,中国大众文化学会口腔文化专委会委员,爱好诗歌创作。
文| 李海周
你拿一把锉刀
一把技工钳
脚踩着皮老虎
噗哧噗哧喘着粗气
那火吹喷出的蓝色烈焰
使每一个焊接点
把匠心和责任连在一起
吱咛吱咛的老牙车
旋转在痛苦与微笑间的轨迹
你精雕细琢和
精益求精的设计
给了我舒展愁眉的底气
我灿烂的笑容和感激的泪水里
凝聚着你辛劳的汗水
一台涡轮机
你用指间的温柔
化解了我对牙疼的恐惧
蛀牙重回新生
依旧将人生五味嚼碎!嚼碎!
你用一根折弯的纲丝
让我儿女
那生来错乱的牙齿
重新排列的整齐有序
天真的脸庞更添了几分秀气
方寸口腔
是你的建筑工地
一根根基桩
精准地打了上去
失而复得
融合地更加完美
这是你赠予众生的厚礼
是何等的珍贵
这一切的一切
都是口腔人
大爱的智慧和精湛的技艺
2026年4月
声明:《口腔内参》系口腔观察新媒体在行业首创的口腔行业资讯品牌栏目。荟萃一周最有价值的口腔要闻,每周一精彩呈现,为口腔行业从业者提供决策参考。1、本文内容整理自媒体及网络,文中观点和数据不代表《口腔观察》观点,引用内容及图片版权归原所有者。2、凡转载《口腔观察》及《口腔内参》内容请标明转载自《口腔观察》出处。

微信扫一扫打赏