
一周快览
公示
◉广东省医疗保障局公示114项口腔类医疗服务价格项目
◉广西医保局公示114项 规范整合口腔类医疗服务价格项目
标准与分类
◉32个牙科类产品新分类发布
投资
◉超亿元深圳速航根管项目落户威海
资讯
◉2025年口腔医学教育创新与未来国际研讨会举办
◉通策医疗取消监事会,增设职工董事职务
榜样
◉陕西省道德模范邓邦莲:让笑容绽满古城街巷
公示
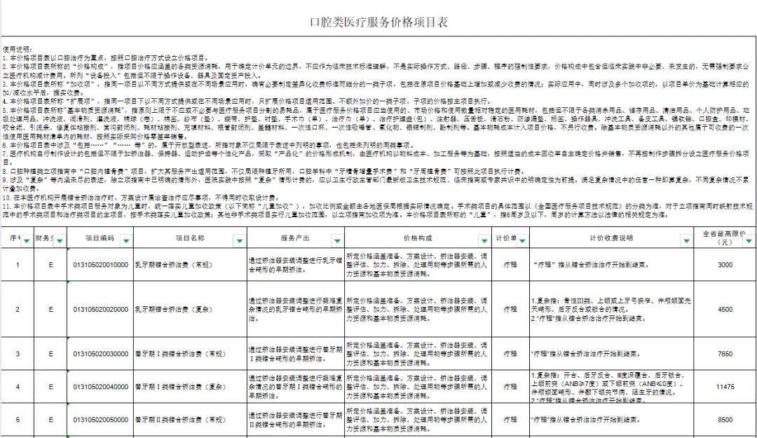
| 广东省医疗保障局公示114项口腔类医疗服务价格项目
12月12日,广东省医疗保障局官网发布《广东省医疗保障局关于口腔类、消化系统和疝、甲乳类价格项目及拟定价格公开征求意见的公示》,公示时间:2025年12月12日至2025年12月19日。其中口腔类医疗服务价格项目涉及114项。


















据广东省医疗保障局官网
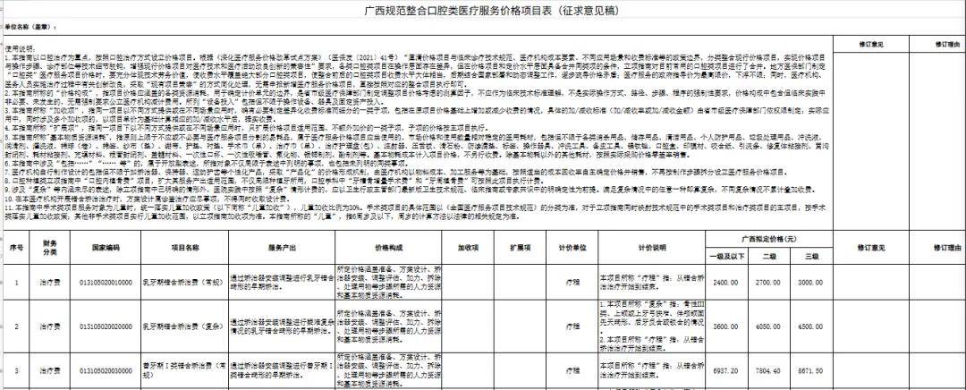
| 广西医保局公示114项 规范整合口腔类医疗服务价格项目
12月11日,广西壮族自治区医疗保障局官网发布“自治区医保局关于征求《规范整合口腔类、体被系统类医疗服务项目价格(征求意见稿)》意见的公告”。其中《 广西规范整合口腔类医疗服务价格项目表(征求意见稿)》涉及114项。面向社会公开征求意见,截至时间12月17日前。



















据广西壮族自治区医疗保障局官网
标准与分类
| 32个牙科类产品新分类发布
2025年12月11日,中国食品药品检定研究院(国家药品监督管理局医疗器械标准管理中心,中国药品检验总所)官网发布《2025年第四次医疗器械产品分类界定结果汇总》。本次汇总医疗器械产品分类界定结果共256个,《口腔观察》根据该汇总统计,其中涉及牙科类产品32个。
建议按照第三类医疗器械管理的产品(牙科类2个)
义齿制作用粘接剂,
增材制造用光固化无托槽矫治器树脂
建议按照第二类医疗器械管理的产品(牙科类16个)
定制式固定义齿;
牙科咬合力测定系统
根管润滑凝胶
热塑印模片
增材制造氧化锆定制式牙周夹板
齿科藻酸盐印模材料
牙龈保护线
再矿化凝胶
口腔防龋膏
重组胶原蛋白口腔溃疡喷雾
口腔溃疡含漱液
增材制造用光固化保持器树脂
牙齿脱敏剂
口腔创口贴
牙科防龋膏
窝沟封闭剂
建议按照第一类医疗器械管理的产品(牙科类5个)
牙科骨粉调和用金属容器
牙本质盖髓材料输送器
氧隔离封闭糊剂
菌斑指示剂
牙本质盖髓材料输送器
建议按照药械组合产品判定程序界定管理属性的产品(牙科类3个)
牙本质仿生修复材料
牙釉质修复凝胶
医用口腔敷料
建议视具体情况而定的产品(牙科类4个)
牙科用冷焊机
口腔数字观察仪
牙科洁治凝胶套装
口腔数字观察仪
建议不作为医疗器械管理的产品(牙科类2个)
生物牙本质混合器
根管失活剂
据中国食品药品检定研究员官网
投资
| 总投资超亿元,威海火炬高新区签约深圳速航根管类口腔医疗器械项目
12月11日,深圳速航根管类口腔医疗器械及耗材项目签约仪式举行。威海火炬高新区党工委书记、管委会主任梅延良与深圳速航科技股份有限公司创始人、总经理李志民一行座谈并见证签约,威海威高国际医疗投资控股董事、威元集团总裁汤正鹏,威海火炬高新区领导丛培杰、袁怡参加。

深圳速航根管类口腔医疗耗材项目总投资约1亿多元,入驻 威海火炬高新区医疗器械与生物医药产业园。项目将在威海火炬高新区落地牙科车针、牙胶尖生产线,机用根管锉、手用根管锉生产线等,全部建成达产后,年产能达到2亿元。 深圳速航科技股份有限公司专注于牙科根管治疗器械的创新和发展,参与起草1项国家标准和12项行业标准,产品技术达国际领先水平,生产规模居国内龙头位置,市场遍及全球80多个国家和地区。 据中国高新网
资讯
| 2025年口腔医学教育创新与未来国际研讨会在成都举办
11月14日-15日,由四川大学华西口腔医学院主办的“2025年口腔医学教育创新与未来国际研讨会(International Symposium on Innovation and Future of Dental Education, ISIFDE)”在成都召开。本次研讨会由四川大学副校长叶玲教授担任会议主席。特邀中华口腔医学会名誉会长俞光岩教授、会长郭传瑸教授出席开幕式并致辞。开幕式由院长韩向龙教授主持。

本次研讨会汇聚了来自全球多所口腔医学院校的200余位学者,特邀英国伦敦国王学院牙学院院长Michael Escudier教授、香港大学牙学院院长Lijian Jin教授、瑞士苏黎世大学牙医学中心主任Mutlu Özcan教授、韩国首尔国立大学牙学院Young-Seok Park教授、新西兰奥塔哥大学牙学院院长Paul Cooper教授、印度尼西亚大学牙学院院长Lisa Rinanda Amir教授、日本东北大学牙学院助理院长Guang Hong教授、香港大学牙学院助理院长Chun Hung Chu教授、新西兰奥塔哥大学牙学院助理院长Peter Mei教授等全球口腔医学教育领域的顶尖专家学者,围绕“AI赋能的口腔医学教学场景重构”、“数智背景下全球口腔教育协作路径”、“数字化时代口腔医学教材知识链的重组”等议题做特邀报告并展开深入交流。据四川大学华西口腔医学院官网
| 通策医疗取消监事会,增设职工董事职务:王维倩担任
通策医疗于2025年12月10日召开2025年第一次临时股东会,审议通过了修订《公司章程》《股东会议事规则》《董事会议事规则》《独立董事工作制度》等多项制度议案,同时审议通过废止《监事会议事规则》及取消监事会并免去监事的议案。
12月10日,公司召开职工代表大会,经与会职工代表审议,同意取消周辉先生职工代表监事职务,选举王维倩女士为公司第十届董事会职工董事,任期与第十届董事会一致。
王维倩女士,1971年出生,主任医生,从事口腔医学工作32年。现任杭州口腔医院集团副院长、杭州口腔医院平海区域总院长、杭州医学院兼职教授、浙江省女医师协会副会长、浙江省医疗鉴定专家、中国医学装备协会口腔装备与技术专委会常务委员、中华口腔医学会装备委员会常委等。综合证券日报、通策医疗
榜样
| 陕西省道德模范邓邦莲:让笑容绽满古城街巷

由陕西省委宣传部(省委精神文明建设办公室)、省人力资源和社会保障厅、省总工会、团省委、省妇联5部门评选的“陕西省第八届道德模范”称号于11月28日揭晓,西安联邦口腔医院邓邦莲博士荣耀入选获此殊荣。西安新闻网、西安日报以《陕西省道德模范邓邦莲:让笑容绽满古城街巷》刊发其创业及公益事迹。

据西安新闻网| 扫码阅读全文

声明:《口腔内参》系口腔观察新媒体在行业首创的口腔行业资讯品牌栏目。荟萃一周最有价值的口腔要闻,每周一精彩呈现,为口腔行业从业者提供决策参考。1、本文内容整理自媒体及网络,文中观点和数据不代表《口腔观察》观点,引用内容及图片 版权归原所有者。2、凡转载《口腔观察》及《口腔内参》内容请标明转载自《口腔观察》出处。

微信扫一扫打赏