
产业与投融资
| 北京顺义成立10亿元口腔产业基金, 建设“国际口腔产业集群”
8月23日,“北京口腔医疗器械创新转化大会暨北京大学口腔医院国家口腔医学中心年会”在顺义区召开。百余家口腔产业链企业及650余位专家学者齐聚。大会举行了口腔产业基金成立揭牌仪式,该口腔产业基金由顺义区政府与北京朗视仪器联合发起,首期规模1亿元,远期规模10亿元,将聚焦口腔医疗器械和医疗机器人及其核心器件、口腔材料、口腔人工智能、口腔医疗服务等方向开展投资。

大会还举行了“北大口腔国际口腔医疗器械创新转化基地”合作企业入驻签约仪式。登拓新材料、欧世百泰、和福汇生物、中北医创等10家口腔领域优秀企业作为首批合作代表集中签约。该基地由顺义区人民政府与北京大学口腔医院合作共建,致力于打造集研发孵化、成果转化、产业聚集与国际合作于一体的口腔医疗器械创新高地。
北京顺义区2024年医药产业规模突破500亿元,医药贸易规模连续两年超千亿元。目前已聚集100余家口腔产业链企业。下一步,顺义区将以北大口腔创新转化基地为核心,在首都机场周边加速建设国际口腔产业集群,重点引入口腔材料、器械等领域企业,提升产业核心竞争力,全力打造具有全球影响力的口腔产业集群。 综合北青网中国科技报
| 通策医疗拟收购上海存济口腔100%股权
8月22日晚间,通策医疗(600763)发布公告称,公司全资子公司浙江通策口腔医院投资管理集团有限公司收购上海存济口腔门诊部有限公司(以下简称“上海存济口腔”)99%股权,全资子公司杭州通盛医疗投资管理有限公司收购上海存济口腔1%股权,交易总金额为4600万元。据北京商报
| 沪鸽口腔第七次冲击IPO
8月18日,据港交所披露,Huge Dental Limited(以下简称“沪鸽”)递表港交所主板,中金公司和DBS为联席保荐人。据悉,这是继其于2025年2月18日递表失效后的再一次申请。
根据弗若斯特沙利文的资料,按中国2024年销售收入计,沪鸽的弹性体印模材料及合成树脂牙排名第一,是中国最大的口腔印模制取材料制造商,亦为中国最大的口腔临床类材料制造商之一。值得一提的是,沪鸽此前曾五次提交A股上市申请,但均已失败告终。2015年4月10日,沪鸽曾在新三板挂牌后于2017年6月16日正式终止挂牌。据器械之家
| 中玒口腔大宗交易成交100.02万元,买入营业部为长江证券股份有限公司郑州金水路证券营业部
8月23日,根据全国股转系统披露,基础层挂牌公司中玒口腔发生大宗交易,成交价33.34元/股,成交数量30000股,成交金额100.02万。买入营业部为长江证券股份有限公司郑州金水路证券营业部,卖出营业部为国金证券股份有限公司上海静安区南京西路证券营业部。据金融界
| 三帝科技并购3D数字化口腔科技公司
近日,北京三帝科技股份有限公司(以下简称”三帝科技”)宣布完成对深圳市双龙齿研科技有限公司(以下简称”双龙齿研”)的并购。这一并购是三帝科技对康复医疗这一3D打印重要应用场景的强化。三帝科技在3D打印领域里已经形成独有的“12N”战略,即1套3D打印技术,2个解决方案(3D铸造和3D粉末冶金),N个应用场景。
双龙齿研专注于为全球市场提供高端定制化义齿解决方案,主营全瓷修复体、种植修复及3D打印活动义齿,服务于高端诊所与种植中心。公司持有欧盟CE、美国FDA及中国二类医疗器械认证,产品远销美洲、欧洲、澳洲、东南亚等全球30多个国家和地区。据三帝科技
公告
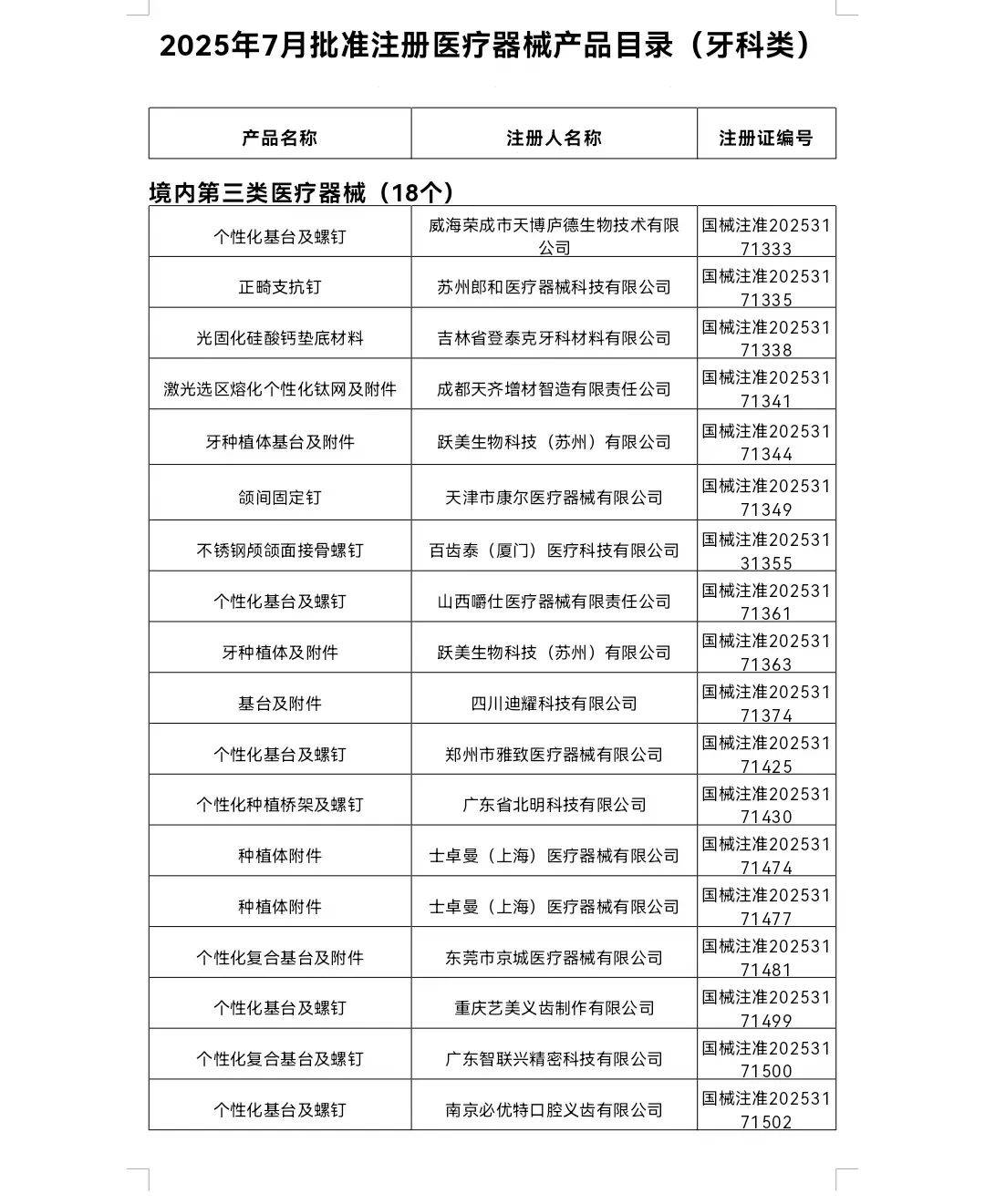
| 7月份,23个牙科器械产品获批上市
2025年7月,国家药监局共批准注册医疗器械产品295个。口腔观察梳理统计,其中牙科类23个(境内第三类医疗器械产品18个,进口第三类医疗器械产品1个,进口第二类医疗器械产品4个)。


资讯
| 口腔数智化管理平台美亚美牙:两年合作口腔机构突破1万家
近日,我国知名上市企业美亚光电旗下美亚美牙口腔数智化管理平台传出喜讯,历时两年,合作口腔机构快速突破10000+家业绩。
据了解,始创于1993年的美亚以700项专利,跨越32年技术迁徙至今,正为全国 2万+CT 客户、1万+美亚美牙客户提供全场景技术支撑。2023年美亚美牙产品上线,2023年12月合作机构超2000家,截至到2025年7月数据,合作机构突破11000家。口腔观察
|《牙科种植体系统生产环节风险清单和检查指南》发布
近日,上海市医疗器械化妆品审评核查中心发布了《 《牙科种植体系统生产环节风险清单和检查指南》。
为进一步指导和规范牙科种植体系统产品的体系核查工作,上海器审中心组织制定了《牙科种植体系统生产环节风险清单和检查指南》,本指南是对牙科种植体系统开展现场检查的指导性要求,供检查员及注册申请人参考使用,帮助有关人员系统梳理该类产品的工作原理、实现过程及开发生产控制过程中的风险要点,不作为法规强制执行。注册申请人应依据申报产品的具体特点,循相关法规要求建立质量管理体系并保持有效运行。本指南适用于以钛或钛合金为基体材质的非定制式牙科种植体系统。据上海药监公众号
| 隐适美起诉时代天使专利侵权
8月18日,透明牙套隐适美生产商爱齐科技(Align)宣布对同行时代天使提起专利侵权诉讼。这些诉讼指控时代天使的产品和相关软件侵犯了爱齐科技的专利,包括多层矫正器材料、尖端治疗计划和高级矫正器功能等创新。
公司新闻稿称,这些法律行动已在美国、欧洲和中国启动。爱齐科技在这些司法管辖区在创新、矫治器制造和治疗计划方面进行了大量投资。公司通过这些知识产权执法工作寻求禁令救济和金钱赔偿。
时代天使方面。该公司于同日发布新闻稿称,坚决否认爱齐科技的专利侵权指控,并将积极应诉。其首席商务官兼高级副总裁Rich Hirschland表示,竞争对手的专利指控毫无根据,完全站不住脚。公司一直在专利合规上投入大量资源,坚信将在此案件中胜出,预计公司增长不会因诉讼而受到实质影响。此外,时代天使亦表示暂无更多可以透露的信息。据界面新闻
| 陕西西安:碑林区口腔专科联盟在西安联邦口腔医院成立
8月21日,碑林区口腔专科联盟成立大会在西安联邦口腔医院举行。西安市碑林区卫生健康局、碑林区太乙路街道办事处有关领导,中铁一局社区、铁路局社区等15家社区负责同志,以及西安市第九人民医院、通用环球中铁西安医院、西安碑林段银钟根艺口腔门诊部等联盟成员单位专家代表齐聚现场,见证这一区域口腔健康协同发展新平台的诞生。


联盟发起单位西安联邦口腔医院院长邓邦莲在致辞中表示,成立口腔专科联盟,既是积极响应国家优化医疗资源配置、推动分级诊疗政策落地的重要举措,更是满足群众日益增长的高品质口腔健康的务实举措。
据了解,联盟成立后将重点推进专家共享、设备共用机制建设,定期开展学术交流与技能培训,持续开展口腔健康“进社区、进校园、进企业”系列公益行动,为碑林区口腔健康事业高质量发展注入强劲新动能。 据学习强国西安学习平台
科研
| 成都造全球首个用于牙周炎治疗牙囊间充质干细胞新药临床试验获批
成都高新区生物医药企业成都世联康健生物科技有限公司自主研发的“人牙囊间充质干细胞注射液(SLDSC001)”新药临床试验日前获国家药品监督管理局审评中心正式批准。值得一提的是,该药品是全球首个用于牙周炎治疗的牙囊间充质干细胞新药,也是四川省首个获批新药临床试验的干细胞药物。
“‘人牙囊间充质干细胞注射液’通过内镜引导下牙周植入,干细胞可精准移植到病变区域,使得牙周炎能够得到良好的治疗,避免了局部注射对患者造成的不良反应。”世联康健相关负责人表示,此次临床试验获批,标志着企业在创新药物研发—产业化—创新服务方面日趋成熟,为企业细胞药物研发及细胞治疗未来发展奠定了重要基础。据成都日报
人物
| 3位口腔专家入围2025两院院士候选人名单
8月20日,2025年中国科学院、中国工程院院士增选有效候选人名单公布。三位口腔医学领域专家入选。包括北京大学口腔医院邓旭亮教授(52岁)、华中科技大学同济医学院口腔医学院陈莉莉教授(51岁)、上海交通大学医学院附属第九人民医院杨驰教授(62岁)。综合中国科学院、中国工程院官网
| 武大口腔黄翠教授当选中华口腔医学会口腔美学专委会主任委员

2025年8月16日,中华口腔医学会口腔美学专委会在厦门召开换届大会。第四届专委会由178名委员组成,选举产生常委60名,武汉大学口腔医学院黄翠教授当选主任委员,候任主委为四川大学华西口腔医院韩向龙教授,副主委为:叶晓昂、冯云枝、刘云松、刘伟才、汤春波、赵克、柳忠豪、潘晓岗。陈江教授任前任主委。据中华口腔医学会官网
文化
| 海南作协副主席彭桐走进海南口腔医院举办《“口腔大师”苏东坡的医者仁心》文化讲座
日前,海南口腔医院总院报告厅,一场别开生面的文化讲座正在举行。海南省作协副主席、海南省苏学研究会琼台文化研究专委会会长彭桐以《“口腔大师”苏东坡的医者仁心》为题,为该院400余名口腔医疗工作者带来一场跨越千年的文化盛宴。


讲座伊始,彭桐便以幽默的口吻介绍:“这位写下‘大江东’的豪放派词人,其实是个‘资深牙痛患者’。”通过解读苏东坡《治齿如治军》等诗文,彭桐生动还原了这位文豪与牙病“斗争”的趣事。现场听众惊讶地发现,东坡不仅用苦参漱口、松脂固齿,还将牙痛体验写入诗词,开创了别具一格的“牙病文学”。
本次讲座活动是海南省“东坡文化进专业领域”系列的首场医学专场,也是海南口腔医院年度思想文化建设系列活动的重点内容之一。据新浪海南
声明:《口腔内参》系口腔观察新媒体在行业首创的口腔行业资讯品牌栏目。荟萃一周最有价值的口腔要闻,每周一精彩呈现,为口腔行业从业者提供决策参考。1、本文内容整理自媒体及网络,文中观点和数据不代表《口腔观察》观点,引用内容及图片 版权归原所有者。2、凡转载《口腔观察》及《口腔内参》内容请标明转载自《口腔观察》出处。

微信扫一扫打赏